2025-12-13 12:52:05 来源:44118太阳成城集团 浏览数:0
为落实共青团中央、教育部、全国学联联合下发的《关于推动高校员工会(研究生会)深化改革的若干意见》,并结合《关于巩固高校员工会(研究生会)改革成果的若干措施》文件要求,接受广大师生监督,现将公司2025年度员工会改革情况公开如下。
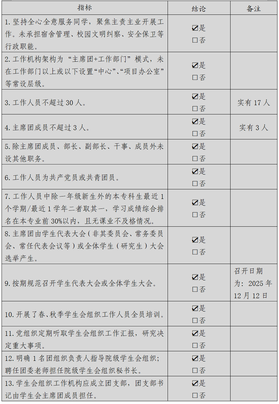
一、改革自评表

二、《44118太阳成城集团员工会章程》
第一章 总则
第一条 44118太阳成城集团员工会是在动物科技公司党委和团委指导下的44118太阳成城集团员工的群众性组织。
第二条 员工会的宗旨
坚持高举中国特色社会主义伟大旗帜,以马克思列宁主义、毛泽东思想、邓小平理论、“三个代表”重要思想、科学发展观和习近平新时代中国特色社会主义思想为指导,牢牢把准政治方向,尊重员工主体地位,倡导培育优良学风,围绕重点聚焦问题,服务员工成长成才。
第三条 员工会的基本任务
(一)坚决拥护中国共产党的纲领,贯彻党的基本路线和教育方针,团结和引导同学进一步增强对中国特色社会主义道路自信、理论自信、制度自信、文化自信,自觉树立和践行社会主义核心价值观,为实现中华民族伟大复兴的中国梦而努力奋斗;
(二)充分发挥公司与同学之间的桥梁纽带作用,维护同学正当权益,及时了解和反映广大同学的意见和需求,帮助同学解决实际困难,保证同学与公司的沟通渠道畅通;
(三)贯彻党的教育方针,组织同学开展政治理论学习、创新创业、社会实践、志愿服务、文化体育等各类活动,促进同学全面发展;
(四)听取、收集同学在学业发展、身心健康、社会融入、权益维护等方面的普遍需求和现实困难,及时向公司反映,帮助有效解决;
第四条 本会的一切活动以《中华人民共和国宪法》为最高准则,按照民主集中制的组织原则,在公司党委领导和团委指导下,依照国家法律法规、公司和公司的规章制度和本会的章程,独立自主地开展工作。
第二章 会 员
第五条 凡取得44118太阳成城集团学籍的全日制本科在校生,承认本会章程,均为本会会员。会员转学、毕业、退学、被开除后,会员资格自动取消。
第六条 会员的基本权利:
(一)会员对员工会工作有建议、批评、咨询和监督的权利;
(二)会员有选举权、被选举权和表决权;
(三)会员有参加员工会主办或与员工会联合举办的各项活动,享用员工会创造的各种学习、生活和文化娱乐条件;
(四)会员有向员工会或通过员工会向公司领导及有关部门反映会员在学习、生活、工作等方面问题和提出改进措施的权利;
(五)会员依照本会章程规定的民主程序,可以讨论和决定本会的重大事务。
第七条 会员的基本义务:
(一)会员必须严格遵守宪法、法律、法规,遵守公民道德规范,遵守公司管理制度;
(二)会员有积极参加员工会组织开展的各项活动的义务;
(三)爱护公物的义务。会员应自觉爱护公司的公共财产;
(四)配合公司员工会的工作。会员应自觉配合公司员工会的工作,有为促进公司员工会健康发展而努力的义务;
(五)完成公司规定的各项学习、科研和工作任务,不断提高个人素质。
第三章 执行机构
第八条 44118太阳成城集团员工会主席团是公司员工会的日常工作执行机构,负责带领员工会开展具体工作。
第九条 员工会聘请院团委专职团干部担任员工会秘书长。秘书长代表院团委指导和监督员工会的工作,对员工会不称职的员工干部有罢免建议权。
第十条 44118太阳成城集团员工会主席团成员一般不超过 3 人,不设主席、副主席,设执行主席,均由选举产生,选举结果应向公司全体同学公告。主席团成员和执行主席候选人的资格条件在公司团委的指导下确定并报公司党委批准。
第十一条 44118太阳成城集团员工会主席团集体负责员工会重大事项,执行主席由主席团成员轮值担当,以学期为一个轮值周期。
第十二条 44118太阳成城集团员工会主席团会议由执行主席召集,应到会人数的三分之二以上人员出席方能召开,实行举手表决制。
第十三条 44118太阳成城集团员工会按照“按需设置、合理优化、精简高效”的原则,下设 6 个工作部门,在员工会主席团的领导下开展具体工作。
第十四条 员工会各部门工作人员 2-3 人,一般不超过 6 人,不设置主席助理、部长助理等岗位。
第十五条 员工会主席团的职权:
(一)主持公司员工会运行的日常工作,决定公司员工会结构调整、工作改革等重大事项;
(二)领导、协调、监督员工会六个部门;
(三)每周向公司团委汇报公司员工会工作的开展情况以及下周工作重点;
(四)征求广大同学对公司工作的意见和建议,合理有序维护同学正当权益,及时反馈提案处理落实的整体情况,参与公司治理;
(五)在员工代表大会闭会期间,对外代表公司员工会。
第四章 权力机构
第十六条 44118太阳成城集团员工代表大会是44118太阳成城集团员工会的最高权力机关,由公司党委领导,团委指导。员工通过员工代表大会依法行使民主权利,参与公司治理和监督。
第十七条 员工代表大会每年召开一次,如遇特殊情况,经常任代表会议以总数三分之二以上代表通过并经公司党委批准,可以提前或延期召开员工代表大会。
第十八条 院员工代表大会代表经班级团支部、公司员工会组织选举产生,代表名额一般不低于员工会组织所联系员工的1%,名额分配覆盖年级及主要社团,其中非校、院级员工会骨干的员工代表一般不低于 60%。
第十九条 员工代表大会的职权:
(一)听取和审议上一届员工会的工作报告;
(二)选举产生新一届员工会主席团成员和执行主席;
(三)制订或修改员工会章程,并监督章程实施;
(四)征求广大同学对公司工作的意见和建议,合理有序表达和维护同学的正当权益,参与公司的治理;
(五)讨论和实行本会的工作方针和任务;
(六)商讨应由本届员工代表大会决定的其他重要事项。
第五章 员工骨干
第二十条 44118太阳成城集团员工会深化员工干部的健康成长教育,努力打造信念坚定、品学兼优、朝气蓬勃、心系同学的员工骨干队伍。
员工骨干要发挥示范作用,带头遵守公司各项规章制度,带头刻苦学习,带头维护公司教学秩序和同学学习生活环境;时刻牢记自身就是员工,始终心系广大同学,密切联系广大同学,全心全意为同学服务,广泛听取同学意见建议,主动开展自我批评,做到谦虚谨慎;不断强化群众意识、责任意识、奉献意识,坚决抵制“官僚主义”,以实际行动做好广大同学的表率,赢得广大同学的信赖。
第二十一条 主要员工干部候选人必须符合以下标准:
(一)主要员工干部政治面貌应为共产党员或共青团员,理想信念坚定,坚定拥护党的方针政策,具有强烈的爱国情怀;
(二)为44118太阳成城集团全日制在校本科生;
(三)积极弘扬和践行社会主义核心价值观,有集体精神和责任感,勇于承担责任与义务,不计较个人得失,为同学服务;
(四)学分绩点综合排名在专业前30%以内,且无必修课程不及格情况。
第二十二条 主要员工骨干候选人必须符合政治合格、学习优秀、品德良好、作风过硬、群众基础好等标准,面向广大同学进行选拔,选拔过程公开透明、公平竞争,确保广大同学知情权、参与权,选拔结果进行公示,接受广大同学监督。
第二十三条 完善员工骨干退出机制,增强自律意识。对于无法正常完成学业的、考核不合格的、违纪违法的以及其他无法正常履行职责的员工骨干,按照规定和程序予以劝退、免职或罢免。
第六章 附 则
第二十四条 本章程解释权属44118太阳成城集团员工会主席团。
第二十五条 本章程自通过之日起生效
三、院级组织工作机构组织架构表

四、院级组织工作人员名单

*最近1个学期/最近1学年学习成绩综合排名。
五、院级员工会主席团成员候选人产生办法
1.主席团成员候选人资格条件
(1) 中国共产党党员、中国共产主义青年团团员(受留党察看处分尚未恢复党员权利的以及受留团察看处分尚未恢复团员权利的除外);
(2) 理想信念坚定,热爱和拥护中国共产党,积极践行社会主义核心价值观;
(3) 品行端正、作风务实、乐于奉献,具有全心全意为广大同学服务的觉悟和能力;
(4) 综合成绩排名在本专业前30%以内,且无课业不及格情况;
(5) 能力过硬,有较强的组织协调能力,工作认真负责;
(6) 作风优良,遵纪守法,公道正派,在青年员工中有一定威信。
2.主席团机构设置
(1) 公司员工会主席团成员不超过3人。
员工会主席团候选人由公司团委推荐,经公司党委同意,由公司党委和公司团委联合审查后,并报公司备案。
六、院级员工会主席团成员选举办法
1.大会正式代表具有选举权。代表对候选人可以投赞成票、不赞成票或弃权票。投不赞成票的可以另选其他人。弃权的不能另选其他人。写票时,赞成的不划任何符号,不赞成的将候选人姓名右边对应“表决意见”空格内划“×”,弃权的将候选人姓名右边对应“表决意见”空格内划“△”。如果另选其他人,可在对应类别的候选人下方对应“另选姓名”空格内写上与不赞成人同一类别的另选人姓名。每一张选票所选人数等于或少于规定应选人数为有效票,多于规定应选人数的为无效票。
2.在预选和正式选举时,参加选举的代表超过应到会代表的三分之二,方可进行选举。收回的选票等于或少于发出的选票,选举有效;收回的选票多于发出的选票,选举无效,应重新进行选举。
预选得赞成票超过实到会代表半数者,方可列为正式候选人。如果得赞成票超过半数者多于应选名额,按得票多少依次取足应选人数;如遇最后两个或两个以上票数相等,不能确定正式候选人时,应就票数相等的人重新投票,得票多的确定为正式候选人。
正式选举时,候选人得赞成票超过实到会正式代表的半数始得当选,分别在各类别内按得票多少依次取足当选人。在同一类别内如最后两个或两个以上票数相等而超过应选数,应同时当选。如获得赞成票超过实到会正式代表半数的候选人不足应选数,则以实际数当选。
3.总监票人宣布选举计票结果时,凡得票不超过5票的被选举人,不向大会报告。
4.选举设监票人10名,其中总监票人1名。监票人人选由大会秘书处提名,经大会主席团通过后负责预选监票,经全体会议通过后负责正式选举监票。已提名为主席团候选人的代表不得担任监票人。监票人在大会主席团领导下,对选举全过程进行监督。
5.选举采用人工计票。选举工作人员由大会秘书处指定,在监票人的指导和监督下工作。
6.本选举办法经各代表团讨论,由大会表决通过后施行。选举时,如出现超出本选举办法规定的情形,由大会主席团根据《44118太阳成城集团员工会章程》和有关规定研究处理。
七、院级员工会主席团成员和工作部门负责人述职评议办法
第一章 总则
第一条 为进一步深化员工会组织改革,落实院团委协助公司党委加强对员工会及其工作人员的教育、管理和监督责任,规范述职评议工作,根据《关于推动高校员工会(研究生会)深化改革的若干意见》文件要求,为进一步深化公司员工会改革,支持和引导员工会更好地服务青年员工成长成才,结合公司工作实际,现制定本办法。
第二条 组建以员工代表为主,公司党委和团委共同参与的院级员工会工作人员述职评议会。
第三条 主席团成员和各工作部门负责人每学期向评议会述职。
第四条 述职评议内容分为日常考评和集中考评,其中日常考评从政治态度、道德品行、学习情况、工作成效、纪律作风等方面进行评价,集中考评包括提交总结材料和现场述职汇报两个部分。
第五条 述职评议时间一般在每学期的最后一个月。
第二章 日常考评
第六条 日常考评从政治态度、道德品行、学习情况、工作成效、纪律作风等方面进行评价,总分100分,占述职评议结果的50%。
第七条 政治态度方面(25分):
(一)坚持以习近平新时代中国特色社会主义思想为指导,以加强对同学的政治引领为根本,以全心全意服务同学为宗旨。(15分)
(二)理想信念坚定,热爱和拥护中国共产党,具有强烈的爱国意识、爱国情感,及时传达党的方针和政策,引导广大同学自觉把个人理想融入到党和国家的事业之中。(10分)
第八条 道德品行方面(25分):
(一)积极弘扬和践行社会主义核心价值观,品行端正、作风务实、乐于奉献。(10分)
(二)具有全心全意为广大同学服务的觉悟和能力。(15分)
第九条 学习情况方面(20分):
(一)带头勤奋学习,学好专业知识,学习成绩综合排名在本专业前30%以内,且无课业不及格情况。(15分)
(二)积极参加各项赛事特别是老员工高水平比赛,为公司赢得荣誉。(5分)
第十条 工作成效方面(15分):
(一)听取、收集同学在学业发展、身心健康、社会融入、权益维护等方面的普遍需求和现实困难,及时反馈公司,帮助有效解决。(10分)
(二)在工作中积极主动做好公司员工会的工作,能广泛动员广大同学的参与其中,围绕“我为同学做实事”,开展符合公司特点、适合同学要求的品牌服务活动,活动开展成效显著。(5分)
第十一条 纪律作风方面(15分):
(一)模范遵守国家法律法规和校规校纪,认真贯彻执行团中央、全国学联和教育部有关工作要求。(10分)
(二)严格遵守《关于学联员工会工作人员改进作风服务同学的若干规定》,践行员工会宗旨,加强自我教育管理,增强政治性、先进性、群众性,防止机关化、行政化、贵族化、娱乐化。(5分)
第三章 集中考评
第十二条 集中考评包括提交总结材料和现场述职汇报两个部分,总分100分,占述职评议结果的50%。
(一)总结材料。内容全面规范,材料支撑有力,能够综合展示个人任职期间的思想政治、道德品行、学习成绩、工作成效、遵守纪律等方面的表现情况。(60分)
(二)述职汇报。紧扣全心全意服务同学这一宗旨,紧抓进一步深化员工会改革这条主线,汇报内容全面准确,重点突出,过程流畅清晰,并接受评议会的质询提问。(40分)
第四章 评议结果
第十三条 述职评议结果总分超过90分(含90分)为优秀;89分—80分为良好;79分—60分为合格;60分以下为不合格。
八、公司团委指导员工会主要责任人

以上自评公开内容如有不实情况,可发送邮件至44118太阳成城集团校团委邮箱qdndtw@163.com反映